Texas Instruments TXE8116 / TXE8124 - An SPI Port Expander

Port expanders assist designers when a microcontroller or system-on-a-chip needs more GPIO pins. In the TXE81xx family, Texas Instruments offers a variant that uses the SPI bus for even higher GPIO extender performance.
GPIO extender function is simple: Once connected to a microcontroller or MPU, the standard interface can be used to send commands that modify the status and operation of the GPIO pins. The semiconductor manufacturer also implements interrupt logic, reducing the effort required when monitoring or polling a GPIO pin's status.
Traditionally, the I2C bus was used for GPIO extenders. While very useful, its reliable 400 kHz operation ensures stable low-frequency operation.
Significantly Faster GPIO Operation via SPI Bus
From a technical point of view, the speed of the GPIO expander\'s operation is mainly determined by how quickly data can be transmitted from the microcontroller to the GPIO control registers. In the case of the TXE81xx family, the data sheet by Texas Instruments provides the following information about the achievable performance:
The device supports 10 MHz from 3.3V to 5.5V and 5 MHz from 1.65V to 5.5V.
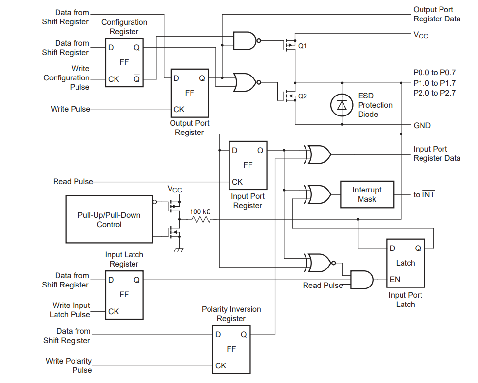
A simplified example application is shown in the figure below. The microcontroller uses the SPI interface to set various registers in the IO extender, which are then applied to the external periphery.

Multiple GPIO Size Options
Texas Instruments provides a total of four different members in the family. They differ both in the number of exposed GPIO pins and in the housing used.
SKU TXE8124-Q1 DGS features a VSSOP housing with 32 pins, providing a total of 24 GPIO pins. Purchasing SKU TXE8124-Q1 RGE yields a 32-pin VQFN version - it also exposes 24 pins.
If the embedded system at hand can make do with but 16 GPIOs, the SKUs TXE8116DGS and TXE8116RGE are to be used - they also match into the VSSOP and VQFN housings.
The components, housing, and GPIO interface, furthermore, are highly robust. In the data sheet, Texas Instruments provides the following stability-related specifications:
- Latch-up performance exceeds 100mA per JESD 78, class II
- ESD protection exceeds JESD 22
- 2000V Human-body model (A114-A)
- 1000V Charged-device model (C101)
Advanced GPIO Topology for Minimal Integration Effort
In real-life embedded systems, GPIO pins are often complemented by pull-up or pull-down resistors. Texas Instruments provides an integrated resistor bank - the SPI bus can be used to program analog switches, which then configure the unloaded behavior of the various GPIO pins.

In addition, the TXE8124 can generate interrupts on rising or falling edges. For this, the chip needs to be configured and the interrupt line connected. Designers should keep in mind that it is of open-drain construction - successful harvesting is accomplished by connecting an external pull-up resistor to VCC. Finally, the component supports a daisy-chain mode, as described in the data sheet.
Conclusion
If a high-performance GPIO extender is required, the TXE8124's SPI interface makes it a prime contender. Thanks to a maximum transfer rate of 10 MHz, fast signals can be emitted reliably. Furthermore, the advanced interrupt-driven logic ensures that status monitoring can occur without MCU polling.