Analog Devices ADHV4710 / ADHV4702-1 - Operational Amplifiers for High-Voltage Scenarios

Operational amplifiers are typically used for signal conditioning in low-voltage, non-critical applications. With the ADHV47xx family, Analog Devices provides opamps that tread into the high-voltage territory.
From an analog-signal perspective, the ADHV4710 appears as a classic operational amplifier. It supports a wide voltage supply range from ±12 to ±55 V. Furthermore, it can drive up to 1 A continuously, and provides a slew rate of ±1300V/µs when presented with a one nF load.
The ADHV4710BSVZ behaves like a standard operational amplifier, allowing the creation of high-voltage inverting amplifiers, high-voltage non-inverting amplifiers, high-voltage differential amplifiers, and a variety of other high-voltage operational amplifier circuits.
Digital Engine for Health and System State Monitoring.
The ADHV4710BSVZ datasheet reveals the structure shown in the figure. In addition to the analog logic, Analog Devices adds an SPI-based interface for communication with the host microcontroller.

The operational amplifier protects itself from overcurrent, overvoltage, and overtemperature conditions, and can shut down parts of its internal circuitry in the event of failure. The actual limits are programmed using the SPI interface.
PCB Design for the ADHV4710BSVZ
Thanks to the newly developed EPAD package, the heat dissipation is manageable. In particular, a heatsink should be attached to the top of the operational amplifier, as shown in the figure below. PCB designers must be careful to monitor height restrictions for components near the main chip.

As for power supply, a total of three voltages are required: firstly, the positive and negative analog voltages, and additionally, a 5 V reference supply used to power the various digital circuits integrated into the semiconductor.
The 200 v Operational Amplifier
Designers working on even more high-powered circuits can switch over to the Analog Devices ADHV4702-1. It forgoes the aforementioned digital protection circuitry in favor of an even wider supply range. When run in dual-supply mode, the voltage range ranges from +/-12 V to 110 V DC. Furthermore, the system permits asymmetrical supply operation in the range of 24 to 220 V, with VCC limited to 175 V.
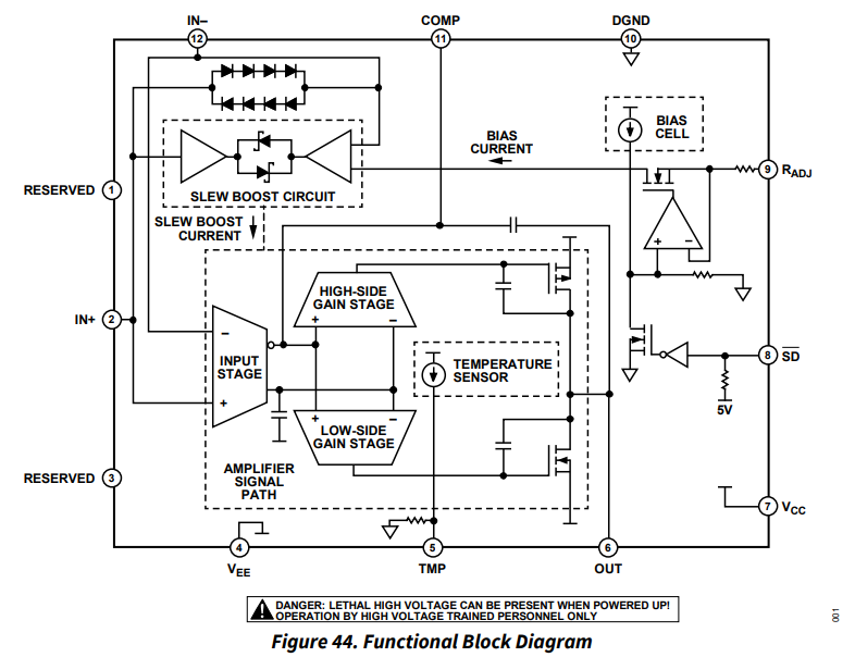
As shown in the block diagram below, the ADHV4702-1 does have an on-chip temperature sensor. It provides an analog voltage output that an external monitor can use for circuit health monitoring. Alternatively, a resistor circuit can be used to enable direct monitoring on the chip.

In the data sheet, Analog Devices promises the following high-accuracy specifications:
For precision performance, the ADHV4702-1 has a 170
dB typical open-loop gain (AOL) and a 160 dB typical
common-mode rejection ratio (CMRR), as shown in
Figure 3. The ADHV4702-1 also has a 2 µV/°C maximum
input offset voltage (VOS) drift and an eight nV/√Hz input
voltage noise.
Conclusion
If a system design requires a high-voltage operational amplifier, both the Analog Devices ADHV4710 and ADHV4702-1 deserve immediate consideration. Thanks to the high-quality analog circuitry and the availability of a variety of protective circuits, designers can work on high-power applications with total peace of mind.